近日,中國科協印發《關于對2023年全國科普日有關組織單位和活動予以表揚的通知》,新疆科協、新疆老科技工作者協會、新疆藝術學院等29家單位獲評2023年全國科普日活動優秀組織單位,“2023年全國科普日新疆主場活動”“2023年新疆創新方法大賽暨中國創新方法大賽新疆分賽”等30項活動獲評2023年全國科普日優秀活動。
2023年全國科普日活動優秀組織單位名單(新疆)
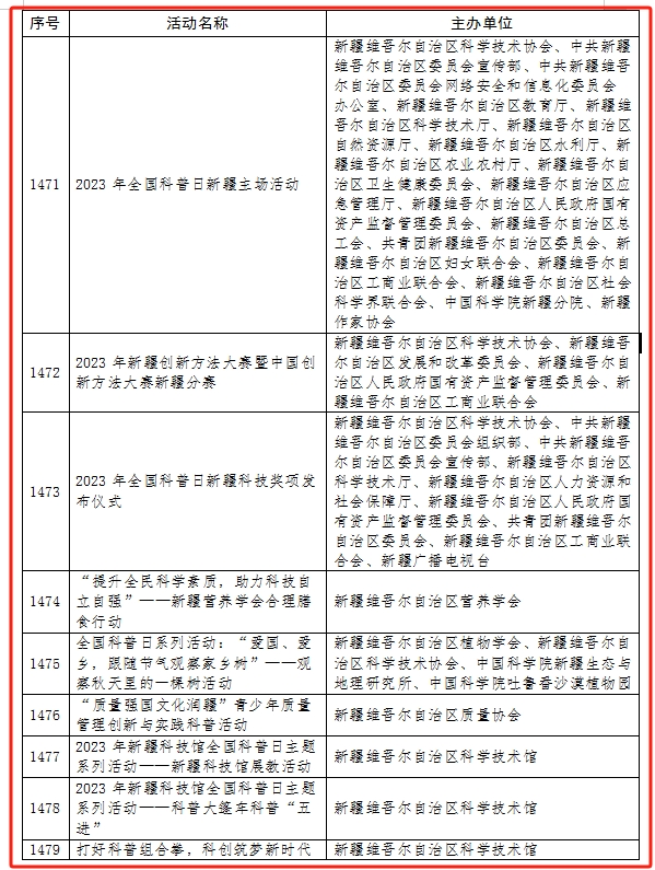
(排名不分先后)


2023年全國科普日優秀活動名單(新疆)
(排名不分先后)



2023年全國科普日活動期間,全區各地聚焦“提升全民科學素質,助力科技自立自強”主題,圍繞科技創新、科學教育、數字素養、生態文明、衛生健康、應急科普、科普創作等領域,開展了多元化、互動性強、公眾參與度高的科普活動,在全社會掀起活動熱潮。
據統計,2023年全國科普日期間,全區各地共組織開展科普展教、科普講座、科普匯演、科普實踐等各類科普活動1400余項,在全國科普日信息平臺發布重點科普活動信息1100余條。
責任編輯:桑格林 審核:王婷婷
信息中心 桑格林 曹琳哲 供稿